唐家湾新闻热点速递,今日头条报道聚焦
(新闻头版)唐家湾地区的一系列新闻事件吸引了广大市民的关注,随着城市的发展,唐家湾作为城市的重要组成部分,其动态备受瞩目,以下是关于唐家湾的最新新闻报道。唐家湾新开发项目启动仪式圆满成功今日上午,唐家湾新开发项目启动...
狗狗突发急性脑炎:狗狗急性脑炎前会不会有什么预兆
什么是急性脑炎?急性脑炎,也称为急性脑膜炎,是一种炎症性疾病,主要影响狗狗的大脑和脊髓。这种疾病可以是自限性的,也可以是严重的,甚至致命。急性脑炎的病因多种多样,包括病毒、细菌、真菌、寄生虫以及自身免疫性疾病等。...
关于生活中的不规范用字:生活中不规范字的应用
不规范用字现象的普遍性在日常生活中,不规范用字的现象无处不在。从街头巷尾的广告牌,到网络上的社交媒体,甚至是一些正式的文件和出版物,不规范用字的问题都屡见不鲜。这种现象的出现,既有社会发展的原因,也有个人习惯的问题...
嘉兴高效投光灯图片价格:
嘉兴高效投光灯概述嘉兴高效投光灯作为一款先进的照明设备,以其高效节能、光线集中、寿命长等特点在市场上备受青睐。这种灯具广泛应用于城市道路、广场、体育场馆、工业园区等场所,为我国照明行业的发展做出了重要贡献。嘉兴高...
痣不断长大文案:痣如果长大有影响吗
什么是痣痣,也称为黑斑或胎记,是由皮肤中的色素细胞——黑色素细胞聚集形成的。大多数痣是无害的,它们可以是圆形、椭圆形或不规则的,颜色从浅棕色到深棕色甚至黑色不等。然而,有些痣可能会随着时间的推移而发生变化,其中一个...
新股不断破发:新股大量破发
引言近年来,我国股市新股发行市场呈现出一个显著的现象——新股不断破发。这一现象引起了市场的广泛关注和讨论。新股破发,即新股发行价格低于其首次公开募股(IPO)价格,这在一定程度上反映了市场对于新股价值的质疑。本文将...
失败中崛起的力量,生意挫败后的励志语录启示
在商海茫茫中,每个人都会有自己的故事,其中不乏生意上的失败与挫折,面对困境,我们需要励志的力量,需要一些鼓舞人心的语录来指引我们前行,以下是一些关于生意失败的励志语录,希望能给正在经历挫折的你带来力量与希望。接受失败...
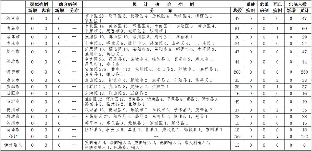
宝鸡最新疫情确诊报告更新,今日数据速览
背景概述宝鸡市作为陕西省的重要城市之一,近期疫情发展受到广泛关注,随着全球新冠疫情的蔓延,宝鸡市防疫工作面临严峻挑战,本文将重点关注宝鸡市今日疫情的最新确诊情况,以便广大市民及社会各界了解疫情现状,共同做好防控工作。...
高效作业文案:作业文案配图
引言在快节奏的现代社会中,高效完成作业已经成为学生们提高学习效率和成绩的关键。无论是学生还是职场人士,合理规划时间和精力,提高作业完成质量,都是提升自身竞争力的必备技能。本文将探讨如何撰写高效作业文案,帮助读者在有...
伊朗最新军报综述,今日军事动态一网打尽
概述伊朗军事情势备受全球关注,本文将对伊朗今日最新的军报消息进行梳理和分析,介绍其在军事领域的最新动态,包括军事装备、军事演习、国际军事合作等方面的情况。军事装备据最新消息,伊朗在军事装备领域取得了一系列进展,伊朗展...










蜀ICP备2022005971号-1